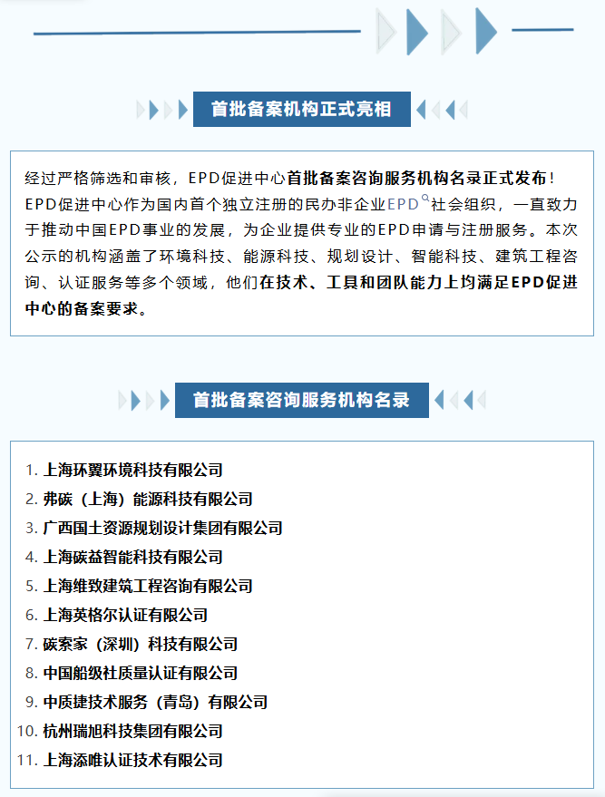
近日,产品环境声明(EPD)促进中心正式公布首批11家LCA(生命周期评价)咨询服务机构名录,瑞旭集团凭借在双碳服务领域的技术累积与专业实力成功入选,标志着集团LCA咨询服务能力再次获得第三方平台认可,将持续为企业绿色转型提供更具合规性与国际兼容性的技术支持。

来源:EPD促进中心公众号
https://mp.weixin.qq.com/s/EPhvOO8I10p6ot3oFvl38g?scene=1
EPD执行机构
EPD执行机构(Programme Operator,简称PO)是负责执行、管理与监督III型环境声明项目的权威机构。目前国际上主要的EPD机构有:EPD国际(IES)、EPD挪威、EPD意大利、UL EPD等。

EPD促进中心是目前中国唯一的PO。

环境产品声明(Environmental Product Declaration)
EPD是基于ISO 14025国际标准的III型环境声明,通过量化产品全生命周期的环境影响形成客观、透明的第三方验证报告。EPD体系是目前世界上应用最广泛的环境声明,几乎覆盖全球,覆盖所有产品和服务,也被认为是对政府绿色采购和产品生态设计最有力的支持工具。
EPD认证流程

瑞旭集团可持续发展团队
瑞旭集团拥有一支专业化的LCA团队,深耕LCA与EPD领域多年,团队成员20人(全员硕士丨海外硕士3人),技术人员10人,团队负责人拥有8年以上的海外+行业经验。瑞旭集团的专家曾参与中石化联合体关于石油和化工行业产品碳足迹的核算指南起草和审核,并长期参与BASF、拜耳、先正达、宝洁、欧莱雅等60余家世界500强客户的合规管理咨询应对,完成和落实LCA/PCF/EPD相关项目220余个。
2023年,瑞旭集团成为Eco-Platform成员机构之一,与Kiwa、UL、EPD Global、EPD International、EPD Italy等专业机构建立长效稳定合作机制,总计发布30+份EPD报告,为客户提供一站式全流域的服务解决方案。

来源:Eco-Platform官网
https://www.eco-platform.org/who-is-participating.html)
我们的服务
- EPD认证方案咨询
- LCA全生命周期分析
- LCA/EPD报告编制
- LCA/EPD报告审核
联系我们
总部
- 杭州瑞旭科技集团有限公司
- 地址:浙江省杭州市滨江区秋溢路288号东冠高新科技大厦11楼
- 电话:+86 571 8720 6560
上海
- 上海瑞旭绿循技术服务有限公司
- 地址: 上海市浦东新区东方路738号裕安大厦1412室
- 电话: +86 21 5077 8970
